中央水處理機及水處理系統,該中央水處理機包括:濾芯、超濾組件、納濾反滲透組件和無菌凈水箱;濾芯的出水端與超濾組件的進水端連通,超濾組件的出水端與納濾反滲透組件的進水端連通,超濾組件的第二出水端與廢水箱連通;納濾反滲透組件的出水端與無菌凈水箱的進水端連通,納濾反滲透組件的第二出水端與廢水箱連通;無菌凈水箱的出水端與用戶端連通,無菌凈水箱的第二出水端與無菌凈水箱的第二進水端連通。本發明提供的中央水處理機能夠實現水循環和殺菌的效果,水在無菌凈水箱,用水終端之間循環流動,有效控制管道細菌滋生;具有結構簡單、有益健康和綠色環保等優點。

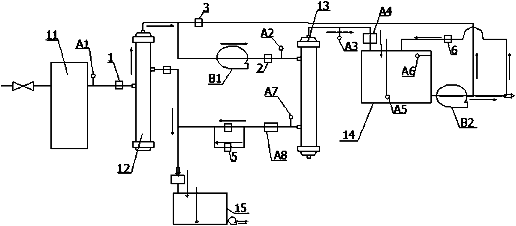
1.一種中央水處理機,其特征在于,包括:濾芯、超濾組件、納濾反滲透組件和無菌凈水箱;
所述濾芯的出水端與所述超濾組件的進水端連通,所述超濾組件的出水端與所述納濾反滲透組件的進水端連通,所述超濾組件的第二出水端與廢水箱連通;
所述納濾反滲透組件的出水端與所述無菌凈水箱的進水端連通,所述納濾反滲透組件的第二出水端與所述廢水箱連通;
所述無菌凈水箱的出水端與用戶端連通,所述無菌凈水箱的第二出水端與所述無菌凈水箱的第二進水端連通。
2.根據權利要求1所述的中央水處理機,其特征在于:所述無菌凈水箱的納濾反滲透組件第三出水端與所述超濾組件的出水端連通。
3.根據權利要求1所述的中央水處理機,其特征在于:所述無菌凈水箱的出口處設置有恒壓供水泵。
4.根據權利要求1所述的中央水處理機,其特征在于:所述無菌凈水箱內設置有紫外線消毒器。
5.根據權利要求1所述的中央水處理機,其特征在于:所述超濾組件的出水端與所述納濾反滲透組件的進水端之間設置有增壓泵。
6.根據權利要求1所述的中央水處理機,其特征在于:所述無菌凈水箱內設有液位傳感器。
7.根據權利要求6所述的中央水處理機,其特征在于:所述廢水箱上與自動潛水泵連通。
8.根據權利要求1所述的中央水處理機,其特征在于:所述濾芯為棉碳棉復合濾芯。
9.根據權利要求1所述的中央水處理機,其特征在于:所述納濾反滲透組件的出水端與所述無菌凈水箱的進水端之間設置有凈水流量計。
10.一種水處理系統,包括如權利要求1-9任意一項所述的中央水處理機,其特征在于,還包括水源,所述水源與所述濾芯的進水端連通。
一種中央水處理機及水處理系統
技術領域
本發明涉及水處理技術領域,尤其是涉及一種中央水處理機及水處理系統。
背景技術
目前終端用戶(以自來水為水源的家用,餐飲,工廠,樓宇直飲等)要滿足常規水質(特殊行業要求的特殊水質除外,如半導體行業的高純水)要求的水處理設備,是由粗過濾設備(前置過濾器),中央凈水機(活性炭設備)、中央軟水機(離子交換設備)、中央超濾機(超濾設備)和終端直飲機組成,其中,終端直飲機按過濾精度分為普通終端凈水器(一般是活性炭加超濾或納濾技術)和終端純水機(反滲透技術)兩種。
以上所有設備對水的處理,只是滿足了常規設備(鍋爐,地暖,洗衣機等)和直飲對水質的要求。反滲透技術的應用,分為工業反滲透和終端反滲透(家用純水機)兩種。
工業反滲透設備的預處理,由原水箱、原水泵、沙濾機、活性炭凈水機和軟水機組成,主機由高壓泵、RO反滲透膜組、電控系統組成,供水系統由凈水箱和供水泵組成。
家用反滲透設備由粗過濾、活性炭、RO膜、機殼和電控系統組成。
在上述所有設備中,通過不同組合,可以滿足大部分用戶對水處理的基本要求,但有以下缺陷。
工業反滲透設備存在體積過大,能耗高,廢水量大(總用水量40%),污染嚴重(其結構中有軟水機,會有濃鹽水排放)等問題,不能滿足所有常規用戶的需求。
常規設備(前置,中央凈水,中央軟水,中央超濾),只有在全部安裝的情況下,才能把水處理到無菌,軟化,如需直飲,就需要分質供水,通過不同的管道來輸送不同的水(軟水機產水中含大量鈉離子,適用于設備,不宜直飲,必須和超濾產水分開),而且污染嚴重(其結構中有軟水機,會有濃鹽水排放),如果要提高直飲水品質,就必須加裝終端直飲設備。
常規設備廢水不能集中回收利用,廢水中除了常規污染物外,還含有大量人工添加的鹽(氯化鈉,軟水機耗材),綠化不能使用,排放到地下會嚴重污染地下水。
常規設備無法做到恒壓,循環供水,不能有效控制管道細菌滋生和二次污染。
常規設備不能提供同時滿足高品質飲用水和設備用水要求的水質。
常規設備提供的軟水,目前多用于設備用水和生活用水,其中生活用水(如淋浴等)長期使用會通過皮膚吸收水中的鈉,增加人體對鈉的總攝入量,影響人體健康。
常規設備中,因設備功能不同造成眾多種類,操作復雜,故障率高,維護周期不同工作量大且后期維護費用高。
目前常規設備的缺陷是因為所采用的核心技術陳舊,每個設備只能解決水處理過程中的單一問題。
本發明的目的在于提供中央水處理機,以解決現有技術中廢水不能集中回收利用,廢水中除了常規污染物外,還含有大量人工添加的鹽,綠化不能使用,排放到地下會嚴重污染地下水;無法做到恒壓,循環供水,不能有效控制管道細菌滋生和二次污染的技術問題。
為解決上述技術問題,本發明提供的中央水處理機,包括:濾芯、超濾組件、納濾反滲透組件和無菌凈水箱;
所述濾芯的出水端與所述超濾組件的進水端連通,所述超濾組件的出水端與所述納濾反滲透組件的進水端連通,所述超濾組件的第二出水端與廢水箱連通;
所述納濾反滲透組件的出水端與所述無菌凈水箱的進水端連通,所述納濾反滲透組件的第二出水端與所述廢水箱連通;水流至廢水箱能夠進行在利用。
所述無菌凈水箱的出水端與用戶端連通,所述無菌凈水箱的第二出水端與所述無菌凈水箱的第二進水端連通。
本發明提供的中央水處理機中所述無菌凈水箱的第二出水端與所述無菌凈水箱的第二進水端連通能夠實現水循環和殺菌的效果,水在無菌凈水箱和用水終端之間循環流動,有效控制管道細菌滋生;具有結構簡單、有益健康和綠色環保等優點。
進一步地,所述無菌凈水箱的納濾反滲透組件第三出水端與所述超濾組件的出水端連通。納濾反滲透組件所述無菌凈水箱的納濾反滲透組件第三出水端與所述超濾組件的出水端之間設置有超濾反沖洗閥。
進一步地,所述超濾組件的出水端與所述納濾反滲透組件的進水端之間設置有增壓泵。還依次設置有高壓電磁閥和膜前壓力傳感器。
為了能夠恒壓供水,進一步地,所述無菌凈水箱的出口處設置有恒壓供水泵。恒壓供水泵的進水口連接無菌凈水箱,連接供水管,所有凈水都先經過殺菌后才流向終端出水點。
進一步地,所述無菌凈水箱內設置有紫外線消毒器。所述無菌凈水箱內設有液位傳感器。所有出水點,全部設有回水管道,回水管道回到無菌凈水箱,由循環電磁閥控制循環,由電控系統控制循環電磁閥開啟時間和次數,達到循環和殺菌。
進一步地,所述廢水箱上與自動潛水泵連通。所有廢水,統一收集到廢水箱,由自動潛水泵定量排放,用于園林綠化,因處理過程未添加任何物質(例如軟水鹽),不會對環境造成污染,對水資源進行充分利用,綠色環保。在廢水箱和納濾反滲透組件的出水端之間設置依次設置有膜后壓力傳感器、廢水流量計和納濾沖洗閥。超濾組件與廢水箱之間設置有超濾正沖洗閥。
進一步地,所述濾芯為棉碳棉復合濾芯,濾芯過濾后5微米的雜質可繼續通過,然后進入過濾目數為0.02微米的超濾組件。比較后進入納濾反滲透組件,選用脫鹽率90%納濾膜,截流分子量在150-500道爾頓。
進一步地,所述納濾反滲透組件的出水端與所述無菌凈水箱的進水端之間設置有凈水流量計。為控制系統提供運行和停止信號,將信號傳送至采用西門子PLC做為中央電控。中央電控與觸摸屏連接,觸摸屏顯示工作流程及狀態,設定參數后一鍵啟動,操作簡單。
本發明還提供了一種水處理系統,包括如上所述的中央水處理機,其中,還包括水源,所述水源與所述濾芯的進水端連通。
本發明提供的中央水處理機中需要產水運行時,將進水電磁閥、系統增壓泵和高壓電磁閥接通;需要進行納濾沖洗時水依次通過進水電磁閥、系統增壓泵、高壓電磁閥和納濾沖洗閥留至廢水箱內;需要超濾反沖時將恒壓供水泵、超濾反沖洗閥和超濾正沖洗閥接通;需要超濾正沖時進水電磁閥和超濾正沖洗閥接通;需要水循環時恒壓供水泵和循環閥連通。
采用上述技術方案,本發明具有如下有益效果:
本發明提供的中央水處理機中所述濾芯的出水端與所述超濾組件的進水端連通,所述超濾組件的出水端與所述納濾反滲透組件的進水端連通,所述超濾組件的第二出水端與廢水箱連通;所述納濾反滲透組件的出水端與所述無菌凈水箱的進水端連通,所述納濾反滲透組件的第二出水端與所述廢水箱連通;所述無菌凈水箱的出水端與用戶端連通,所述無菌凈水箱的第二出水端與所述無菌凈水箱的第二進水端連通。本發明提供的中央水處理機中所述無菌凈水箱的第二出水端與所述無菌凈水箱的第二進水端連通能夠實現水循環和殺菌的效果,水在無菌凈水箱和用水終端之間循環流動,有效控制管道細菌滋生;具有結構簡單、有益健康和綠色環保等優點。

污水處理設備聯系方式:
銷售熱線:010-8022-5898
手機號碼:186-1009-4262
污水處理欄目網址:http://m.ah12355.cn/ws/